Sosialisasi Peraturan Menteri lingkungan Hidup Nomor 14 tahun 2024
Peraturan Menteri Lingkungan Hidup Nomor 14 tahun 2024 menekankan pentingnya pengawasan lingkungan hidup seiring dengan perkembangan sektor industri. Regulasi terbaru ini menetapkan adanya sanksi administratif kepada pelaku usaha untuk memastikan kepatuhan terhadap ketentuan lingkungan. Selain itu dengan adanya regulasi ini diharapkan dapat meningkatkan efektivitas pengawasan dan penerapan kebijakan lingkungan sehingga peraturan yang dapat terimplementasi dengan baik. Penambahan kebijakan pengaturan yaitu sanksi administratif baru berupa denda administratif ini sesuai dengan ketentuan pasal 82C ayat (1) Undang-undang Nomor 6 Tahun 2023 tentang Cipta Kerja. Beberapa perubahan kebijakan secara singkat dapat dilihat pada tabel beritkut.
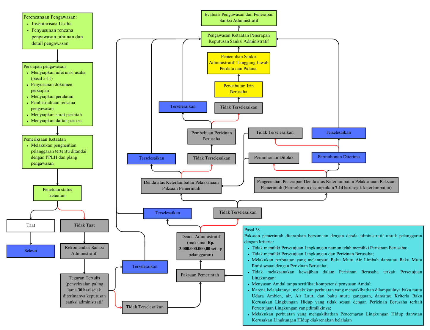
Pengawasan terhadap pelanggaran lingkungan hidup sangat penting untuk memastikan ketaatan. Dengan pendekatan yang tepat, pengawasan dapat dilakukan secara efektif dan efisien. Pentingnya profil pelanggaran untuk menentukan tingkat ketaatan yang akan diawasi. Data awal yang kuat membantu pengawasan lebih fokus dan terarah. Berdasarkan Peraturan Menteri Lingkungan Hidup Nomor 14 tahun 2024, diagram alir berikut dibuat untuk memberikan gambaran proses sanksi administratif.
Perhitungan denda dilakukan berdasarkan nilai investasi dan tingkat pelanggaran, dengan rumus tertentu yang memperhatikan faktor waktu dan konsentrasi pencemaran. Besaran denda administratif maksimum yang dapat diterima adalah Rp. 3 M (tiga milyar rupiah) tiap pelanggaran dengan rincian perhitungan berdasarkan pasal 40 hingga 45 sebagai berikut:
jika tidak memiliki persetujuan lingkungan namun telah memiliki perizinan berusaha maka besaran denda adalah 2,5% dikalikan nilai investasi usaha dan/atau kegiatan (diterapkan paling banyak 3 milyar)
jika usaha dan/atau kegiatan tidak memiliki persetujuan lingkungan dan tidak memiliki perizinan berusaha makan besaran denda adalah 5% dikalikan nilai investasi usaha dan/atau kegiatan (diterapkan paling banyak 3 milyar). Nilai investasi dihitung berdasarkan akumulasi modal tetap dan modal kerja yang bersumber dari BKPM (Badan Koordinasi Penanaman Modal).
Faktor penentu besaran denda administratif untuk pelanggaran berupa terlampauinya Baku Mutu Air Limbah atau Baku Mutu Emisi sebagaimana ditetapkan dalam Perizinan Berusaha ditentukan berdasarkan:
konsentrasi aktual;
konsentrasi Baku Mutu;
debit atau laju;
lama waktu pelanggaran; dan
tarif denda administratif;
Tata cara penghitungan besaran denda administratif tiap faktor tercantum dalam Lampiran VII Permen 14 tahun 2024.
Besaran denda administratif untuk pelanggaran berupa tidak melaksanakan kewajiban dalam Perizinan Berusaha terkait Persetujuan Lingkungan ditentukan berdasarkan tingkat pelanggaran ringan (Rp 1 juta - Rp 5 juta), sedang (Rp 10 juta - Rp 15 juta), dan berat (Rp 20 juta - Rp 25 juta).
Besaran denda untuk pelanggaran penyusunan Amdal tanpa sertifikat kompetensi penyusunan Amdal adalah sebesar 10% dari biaya penyusunan Amdal
Berdasarkan denda pada pelanggaran yang diakibatkan kelalaian sehingga mengakibatkan dilampauinya baku mutu, mengakibatkan pencemaran atau kerusakan lingkungan hidup dan tidak menimbulkan bahasa bahaya baku manusia, luka dan/atau mati, maka besaran denda ditentukan melalui perhitungan ahli.
Denda atas keterlambatan pelaksanaan paksaan pemerintah dihitung secara kumulatif berdasarkan denda atas keterlambatan, jumlah keterlambatan hari dan persentase jumlah keterlambatan hari. Pembekuan izin berusaha dilakukan saat penanggung jawab usaha dan/atau kegiatan tidak melaksanakan paksaan pemerintah, tidak melunasi pembayaran denda administratif dan/atau tidak melunasi pembayaran denda atau keterlambatan paksaan pemerintah. Besaran denda keterlambatan dapat dihitung dengan rumus sebagai berikut
Evaluasi dan efektivitas pengawasan dan penerapan sanksi administratif terbagi menjadi aspek formil dan aspek materiil. Aspek formil mencakup pengembangan sumber data dan informasi, ketepatan pemilihan pengawasan, realisasi pelaksanaan pengawasan dan jumlah sanksi administratif yang digugat. Sedangkan aspek materiil mencakup kualitas berita acara, kualitas laporan, kejelasan rujukan hukum dan dampak pengawasan terhadap tingkat kepatuhan.
Melalui CV. Natur Rafeco Utama, kami dapat membantu Anda dalam pelayanan Konsultasi & Pendampingan Izin Lingkungan (AMDAL, UKL-UPL, dan SPPL), PROPER, izin IPAL dan TPS Limbah B3. Serta mampu menyajikan semua analisa dan perhitungan teknis dalam sebuah dokumen yang berkualitas, sesuai dengan Peraturan Pemerintah Nomor 22 Tahun 2021 tentang Penyelenggaraan Perlindungan dan Pengelolaan Lingkungan Hidup.
